磁性位置传感器

具备角度输出的低功耗 3D 线性霍尔效应传感器芯片

A31301

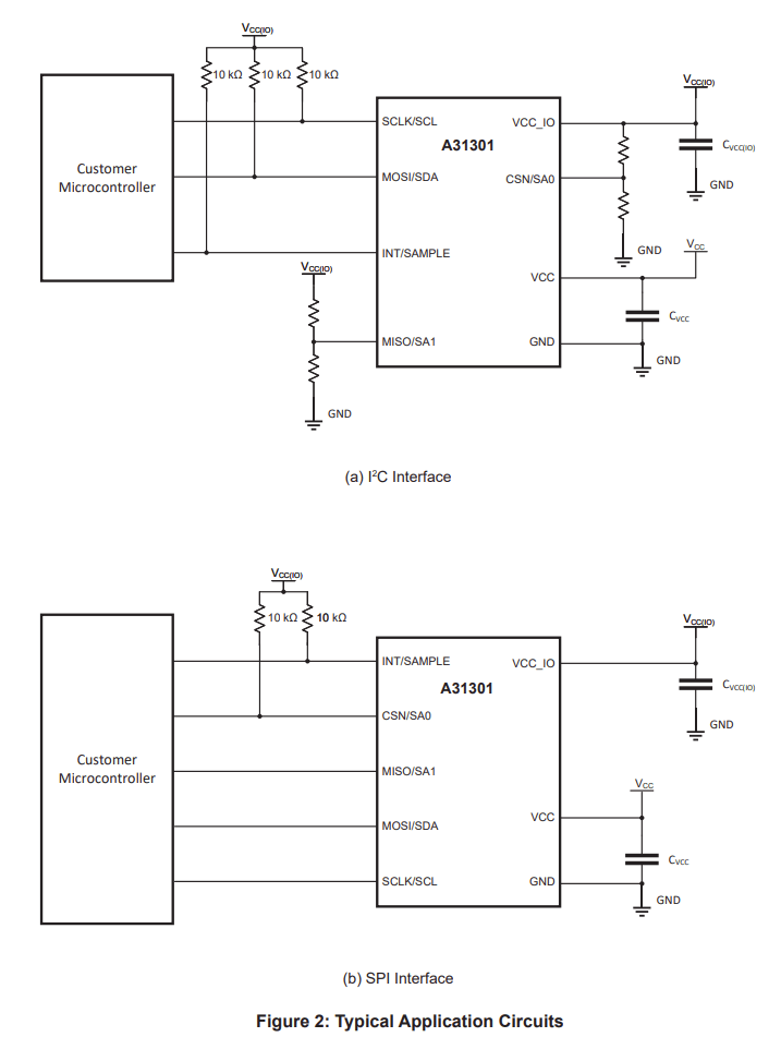
A31301 提供精确的 3D 磁场感应和角度计算,具有灵活的工作模式和低功耗特性,适合空间受限或电池供电场景。支持 SPI 和 I²C 接口。

Product Details

Top Features

  • Magnetometer with XYZ output
  • 15-bit onboard angle output from any 2 axes
  • <2° typ angle error for good accuracy in XY and XZ/YZ configurations
  • Interrupt/Switch pin for wakeup and triggering
  • SPI or I2C output for easy interfacing to most microcontrollers

Part Number Specifications and Availability

Technical Documentation