磁気ポジション センサー

角度測定向け低消費電力3Dリニア ホールセンサIC

A31301

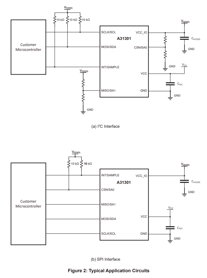
A31301は、正確な3D磁場検出および角度計算機能を提供します。柔軟な動作モードと低消費電力により、バッテリ駆動やスペースに制約のある用途に適しています。SPIおよびI²Cインターフェースに対応しています。

Product Details

Top Features

  • Magnetometer with XYZ output
  • 15-bit onboard angle output from any 2 axes
  • <2° typ angle error for good accuracy in XY and XZ/YZ configurations
  • Interrupt/Switch pin for wakeup and triggering
  • SPI or I2C output for easy interfacing to most microcontrollers

Part Number Specifications and Availability

Technical Documentation