有刷直流和步进电机驱动器

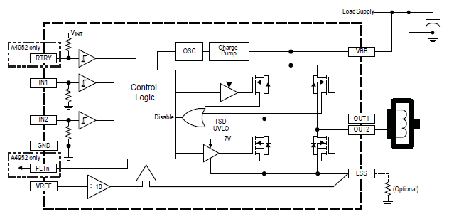
集成了保护功能的全桥 DMOS PWM 电机驱动器

A4952-3

A4952/3 为直流电机 PWM 控制提供高性价比解决方案,集成了保护功能与同步整流功能,可以提升效率。

Product Details

Top Features

  • 低 RDS(开) 输出
  • 过电流保护 (OCP)
    • 电动机短路保护
    • 电动机引脚接地短路保护
    • 电动机引脚电池短路保护
  • 低功耗待机模式
  • 可调 PWM 电流限制
  • 同步整流
  • 内部欠压锁定 (UVLO)
  • 交叉电流保护
  • 故障输出(仅限 A4952)
  • 可选重试(仅限 A4952

Part Number Specifications and Availability

设计工具