Brush DC Drivers

Full-Bridge DMOS PWM Motor Drivers with Integrated Protection

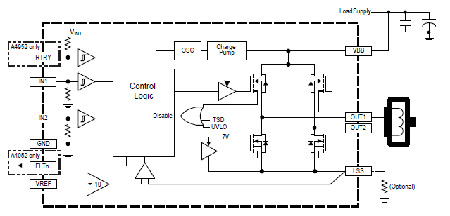
A4952-3

The A4952/3 offers a cost-effective solution for PWM control of DC motors, with integrated protection features and synchronous rectification for enhanced efficiency.

Product Details

Top Features

  • Low RDS(on) outputs
  • Overcurrent protection (OCP)
    • Motor short protection
    • Motor lead short to ground protection
    • Motor lead short to battery protection
    • Low Power Standby mode
    • Adjustable PWM current limit
    • Synchronous rectification
    • Internal undervoltage lockout (UVLO)
    • Crossover-current protection
    • Fault output (A4952 only)
    • Selectable retry (A4952 only)

    Part Number Specifications and Availability

    Design Tools

    Technical Documentation