DCDC Regulators

具有负载突降和电池短路保护的 5V、50mA 车用 LDO 稳压器

A4481

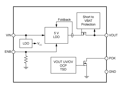
A4481 是专为汽车环境设计的可靠型 5V LDO 稳压器。它可以提供 50mA 的输出电流、具有负载突降和电池短路保护功能,并带有 Power-OK 标志,增强系统可靠性。

Product Details

Top Features

  • 通过 AEC-Q100 汽车电子测试标准的认证
  • 5.25 - 40 VIN 工作范围,50 V 额定负载突降
  • 5 V ±1% 内部 LDO 稳压器
  • 折返过流短路保护
  • 应对线束故障的电池短路保护(最大 32 V,不受 VIN的影响)
  • 电源工作正常 (POK) 标记功能
  • 用于微控制器控制或直接连接电池的高压逻辑电平使能输入 (ENB)
  • 每个引脚都具有引脚对引脚和引脚对地防短路功能

Part Number Specifications and Availability

设计工具