有刷直流和步进电机驱动器

车用高功率电感负载全桥 MOSFET 驱动器

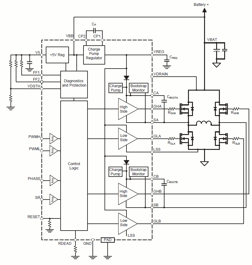
A3921

A3921 专为需要稳健控制高功率电感负载的汽车应用而设计。它具有 N 沟道 MOSFET 大电流栅极驱动、集成诊断功能,支持宽工作电压范围(5.5V-50V)。

Product Details

Top Features

  • N 通道 MOSFET 全桥大电流门极驱动器
  • 高端或低端 PWM 开关
  • 电荷泵供低电源电压运行
  • 电荷泵充满后提供 100% PWM
  • 通过可调无感时间进行交叉传导保护
  • 5.5 至 50 V 电源电压范围
  • 集成 5 V 稳压器
  • 诊断输出
  • 低电流休眠模式
Target Application

Part Number Specifications and Availability

设计工具