Integrated Power Loss Brake Features Lower Energy Consumption and Reduce Costs in Data-Center Fan Applications

INTRODUCTION
Modern server applications need uninterrupted service. Accommodating this requirement can result in adverse scenarios—from inefficient airflows created by reverse-rotating fan blades that have lost power to dangerous maintenance and repair procedures conducted in the presence of high-speed fan blades. To overcome these adverse airflows and maintenance scenarios, features can be implemented to stop a fan when it loses power or begins to rotate from an unpowered state. A fan with such a power-loss brake (PLB) can reduce energy cost and improve thermal efficiency. This article discusses how the back-electromagnetic force (BEMF) from the motor of a fan that has lost power can be harnessed to implement a PLB function that improves efficiency and creates safer operational environments. Newly introduced sensorless fan drivers with the PLB capability are presented as options that provide the desired improved safety and thermal efficiency and simplify fan design and logistics.
Understanding Airflow Inefficiencies and “Hot-Swap” Dangers in Fans
In today’s servers, multiple fans are often used within fan modules to ensure electronics remain cool. If any fan within a module is not powered and operational, the fan that has lost power may rotate in reverse as it succumbs to the windmill effect. When a fan enters reverse rotation, an adverse airflow is created that reduces the efficiency of the fan module: The remaining active fans must compensate for the cooling loss by driving harder and consuming more power. To accommodate the need for uninterrupted cooling, maintenance and replacement is typically performed in a “hot-swap” fashion, where the server is not powered down and the sharp blades of the operating fans may be spinning at speeds close to 30,000 RPM, presenting a safety risk to service personnel. For protection, some fan modules include metal screens, which adds cost as well as maintenance time.
The airflow inefficiencies created by the reverse rotation of a fan that has lost power can be overcome by preventing the fan from entering reverse rotation. The design challenge is in accomplishing that goal when power has been lost or removed.
Harvesting the Power Needed for Power-Loss Braking
In the case of fans, the adverse effects of a power loss can be leveraged to create the power needed to apply a brake to a fan. The fan motor can serve as a generator itself when external power supply to the drive IC is disconnected or lost and the motor is spun by an external force or inertia. The back electromotive force (BEMF) voltage of the motor can be harvested to generate enough voltage for the IC to apply the brake function. Thus, when a fan loses power, the BEMF voltage generated by the rotating fan can be leveraged to stop the fan itself.
By applying braking when an unpowered fan develops enough BEMF voltage due to reverse spinning, the PLB function can slow down or stop the reverse spinning. Any unpowered fans that have developed enough BEMF voltage due to reverse spinning can enable the PLB function to slow down or stop the reverse spinning. The PLB capability can be tailored to specific applications based on a BEMF voltage level and can be used to eliminate the need for powered fans to drive harder and consume more power to compensate for the cooling loss caused by reverse spinning.
Implementing Power-Loss Braking
Implementing a PLB function in a server fan requires the integration of several additional components, including a Schottky diode, input caps, and a gate driver. As a result, this solution comes with tradeoffs—The increased bill of materials (BOM) complicates logistics, and size limitations in server cooling fans can make integration of these components challenging.
New ICs are emerging in response to the need for maintenance-safe, efficient server cooling fans that minimize design and logistic challenges. The Allegro A89331 is a full-sine three-phase code-free driver IC and the Allegro A89332 is a full-sine threephase code-free gate controller IC. Both are designed for server cooling fan applications, and the A89331 is the world’s first IC to include both three-phase BLDC and PLB functions on a PCB that fits into a 1U server cooling fan. Both devices eliminate the need for the multiple external components of a power-loss brake, including the Schottky diode, input caps, and discreet gate driver.
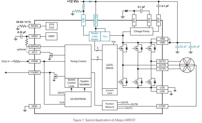
These Allegro ICs achieve the PLB function by rectifying the BEMF voltage through the body diodes of the output devices and charging the IC’s VBB power supply capacitor, which is isolated from the system power supply through the reverse polarity protection diode. Two pins are dedicated to the PLB function. The PLBENB pin enables and disables the PLB function, and the VIN pin senses the loss of system power supply and triggers the PLB function when voltage on the VIN pin drops below a threshold voltage, VINTH. For reverse polarity protection, a series resistor can be added to the VIN pin. The motor can be allowed to coast when system power is disconnected by connecting PLBENB directly to GND, which disables the PLB function. A typical application diagram of the Allegro A89331 is shown in Figure 1, where pins and external components related to the PLB function are highlighted in blue. When power is removed from the IC, if rotation occurs, the BEMF voltage of the motor is harvested to generate enough voltage for the IC to apply the brake function.

The PLB function in the Allegro devices improves hot-swap maintenance and safety-related issues by braking and stopping the motor. When a fan is operating from input power (VIN), and the input power is lost, although deceleration begins, inertia causes the fan motor to continue to spin, which causes the supply voltage (VBB) to reduce slower than VIN. Allegro’s patented PLB feature pulses the brake to regulate the minimum voltage needed to apply the braking function to stop the adverse motion as shown in Figure 2. When VIN falls below the low-input threshold (VINTH), VBB power is used to apply the PLB. The fan then slows to the lowest level where it can still generate the power to apply the brake and pulses the brake with enough force to slow the fan while maintaining as much power as possible for another brake pulse. This method is similar to a hysteretic boost converter operation, and it allows the IC to brake the motor at a much slower speed than is otherwise possible. When the motor is no longer spinning fast enough to boost the voltage, VBB drops below VBBTH, and the motor enters a coasting state. If the fan spins from that state, the PLB capability is applied as shown in Figure 3, where the momentum gained from an external force is converted to VBB power that applies a pulse-width-modulated brake then the hysteretic boost brake to efficiently decelerate the fan until VBB drops below the low threshold needed to power the PLB.
The Allegro A89331 and A89332 ICs are equipped with this PLB capability are designed to deliver high-efficiency, low-vibration, and high-speed for 12 V systems. The highly integrated algorithms embedded in these devices eliminate the need for external MCUs, which minimizes external components, delivering a PLB solution with reduced cost and reduced system size.


The Cool Solution
The growing demand for safe, efficient, and cost-effective cooling solutions is punctuated in applications for large server installments. For great energy savings—and commensurate cost savings—today’s massive multi-server facilities would find cascading benefits from the implementation of fan modules that can—without adversely affecting airflow—slow or stop a fan that has lost power.
The PLB function implemented in devices like the Allegro A89331 and A89332 can improve overall system energy efficiency. In servers where multiple fans are used to cool the system, if any unpowered fan starts to rotate in the reverse direction, it can be stopped or slowed, so that the overall system efficiency in terms of airflow is not adversely affected. This can create an operational environment where the remaining active fans do not have to drive harder and consume more power to make up the cooling loss due to reverse spinning.
Allegro Solutions provide simple design-in of a high-efficiency, low-vibration, small-PCB-size solution. The Allegro A89331 and A89332 are the only code-free three-phase BLDC solutions with PLB capability in the market for server cooling fans. The lack of need for software development simplifies design and speeds time to market, and the single-component solution eases logistics and shortens development time. These robust and reliable devices provide safe “hot swap” capability and offer the highest level of integration in the smallest PCB design with integrated PLB function for server cooling fans.
Copyright 2022, Allegro MicroSystems.
The information contained in this document does not constitute any representation, warranty, assurance, guaranty, or inducement by Allegro to the customer with respect to the subject matter of this document. The information being provided does not guarantee that a process based on this information will be reliable, or that Allegro has explored all of the possible failure modes. It is the customer’s responsibility to do sufficient qualification testing of the final product to ensure that it is reliable and meets all design requirements.
Copies of this document are considered uncontrolled documents.
Based on the article “Integrated power loss brake features lower energy consumption and reduce costs in data-center fan applications,” by CHENGYI JIN, originally published on EDN, October 12, 2022. Republished with permission.